- proposer des solution en fabrication electronique .
- conception et simulation des circuits electroniques .
- dessin schéma électronique sous eagle et isis proteus.
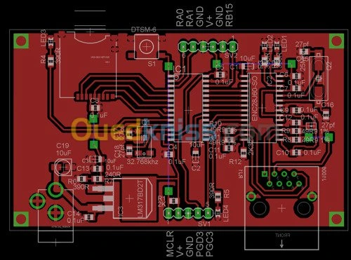
- routage et placemement sous eagle.
- réalisation PCB avec des fabricants local ou étrangères.
-programmation des microcontrolleur.
- conception et simulation des circuits electroniques .
- dessin schéma électronique sous eagle et isis proteus.
- routage et placemement sous eagle.
- réalisation PCB avec des fabricants local ou étrangères.
-programmation des microcontrolleur.
Catégories:
Services
Région:
ALGER /
ALGERIE
Publiée le:
08-11-2015 à 12:58:26
Ces annonces peuvent vous intéresser
ouedkniss.com